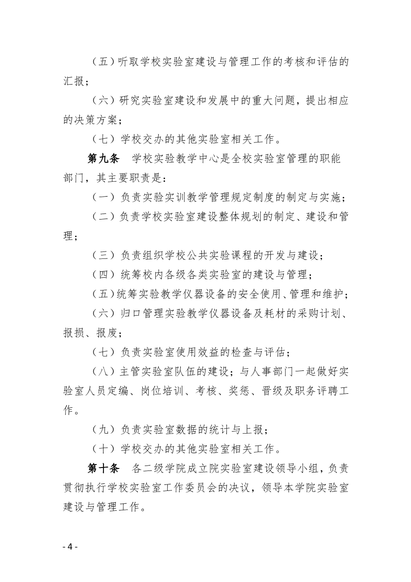
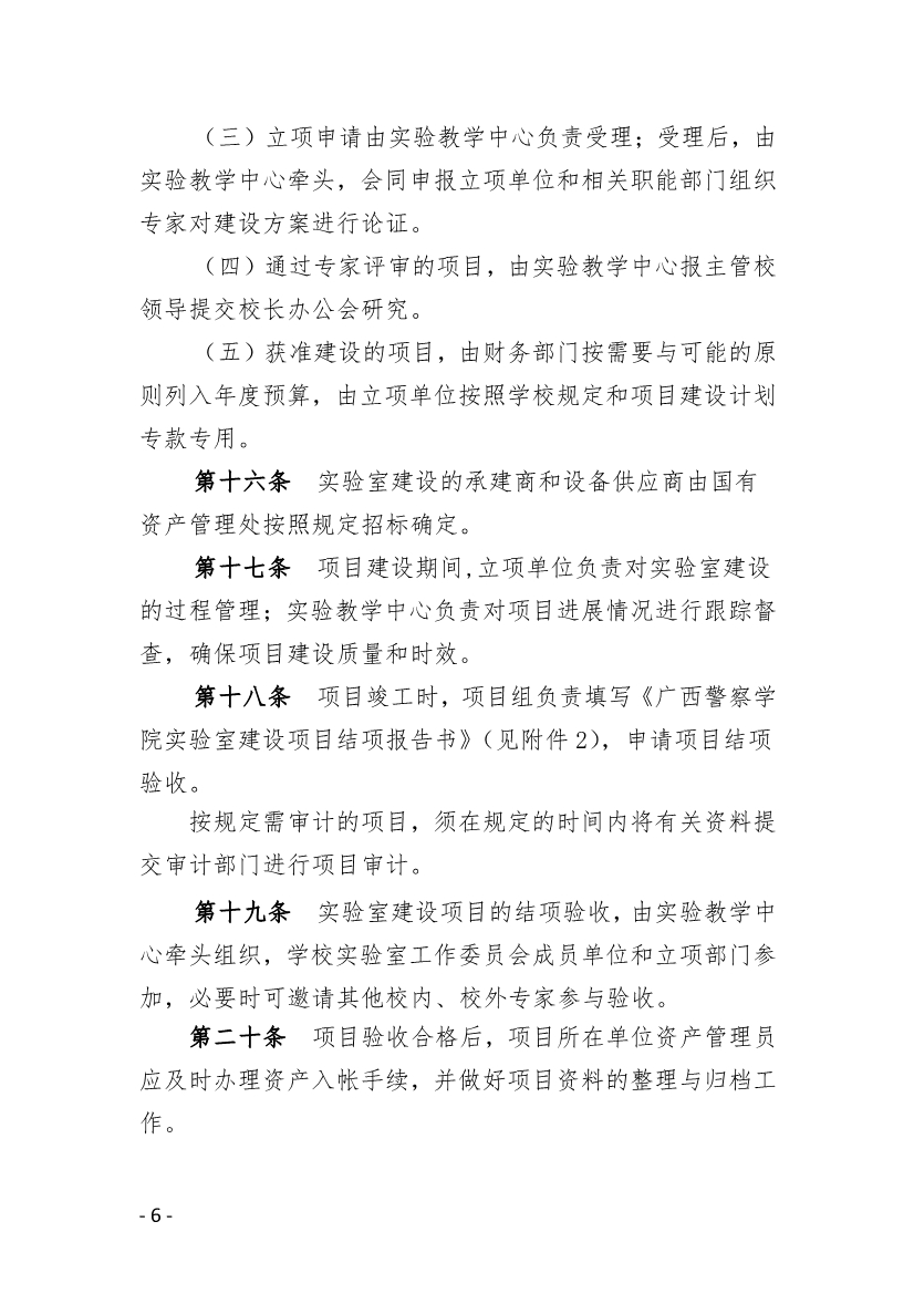
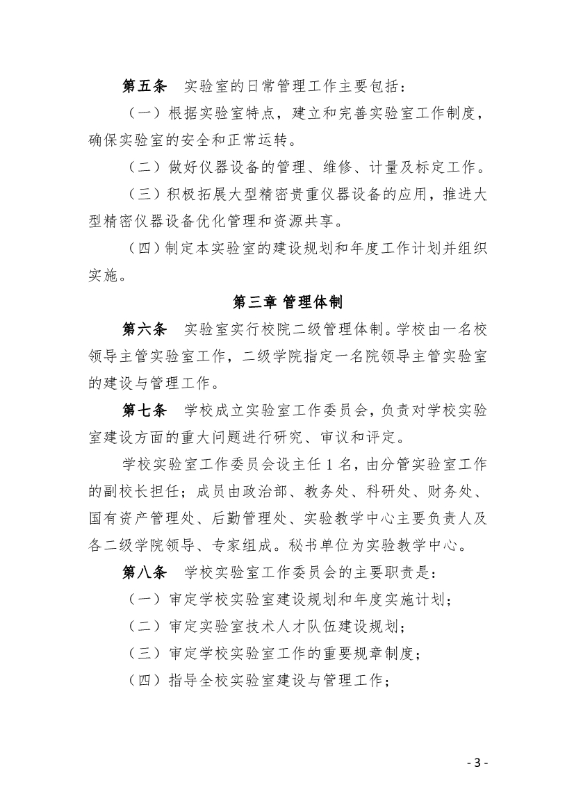
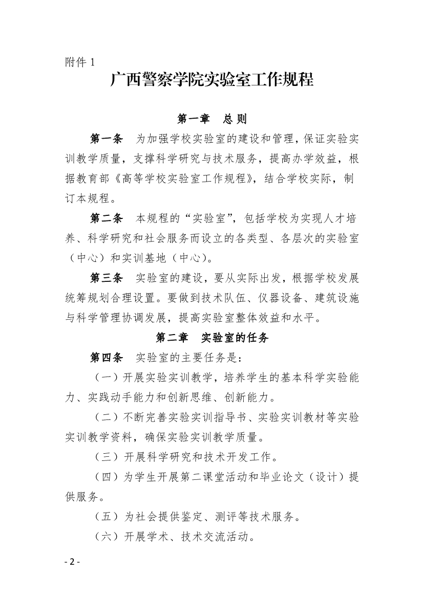
您的位置: 首页 >通知公告>详细内容

关于印发《beat365唯一官方网站实验室工作规程》 的通知

来源:分团委宣传部 发布时间:2020-07-07 19:51:54 浏览次数: 【字体:

bff4bff2bb244e29851d6e2197fe3db0.jpg

5a1493d378fc45c48340f6b5c8932057.jpg

f6fb019270834d40bd9fecd1bc17dd2e.jpg

eb50df0468a549109d17172b856da4d0.jpg

e11bb4a9eabc4327bb4513884b0d2937.jpg

68e613b179684815ad38e4cbeda93cec.jpg

0f2eb135f30f476b9e541ca2bdc43618.jpg

f7931ffe641d43cca2e7cffdf2cab78a.jpg

952b84dab9a445048f31dc959adef6a5.jpg

79a97a6b8a214de7a461edbab04a911b.jpg

d211142fc94b4a9ebb54f1f8253bab0a.jpg

df4d427e103c411f84e159e5274fa9fe.jpg

d57bc9f4645d47e784314b67933414c3.jpg

a9a0f662202f465f9157c81921d463e3.jpg

713f874bf6884c2f97fea8893615fdab.jpg

8d7b17279bfb40fab916bf5481ad5d07.jpg

ae431833930c4818ba0dc08354062130.jpg

93f46163b7304c8f82794005c1893bf1.jpg

d1545ca6fe5746e8966ae69f1a3690be.jpg

3a0be4786a624611a9285656fc62e19a.jpg

ae115fe06f3b4bf88deb03c90f188069.jpg

a1362d7fa6c844ed9d2976488643feed.jpg


关于 印发 beat365唯一官方网站 实验室 工作
分享到:
【打印正文】