“以赛促学 以学促行”党史答题活动通知
2024年2月,中共中央印发了《党史学习教育工作条例》,并发出通知,指出开展党史学习教育,充分发挥党史以史鉴今、资政育人的作用,是党和国家工作大局中的一件十分重要的工作。恰逢第29个“世界读书日”来临,为推动beat365官网师生学好党史、用好党史,从党的历史中汲取智慧和力量,做到学史明理、学史增信、学史崇德、学史力行,校图书馆联合“中国共产党思想理论资源数据库”开展“以赛促学 以学促行”党史答题活动,欢迎广大师生踊跃报名参加!
活动时间
2024年4月25日至2024年5月25日
参与对象
beat365唯一官方网站在校师生
组织机构
主办方:beat365唯一官方网站图书馆
beat365唯一官方网站马克思主义学院
beat365唯一官方网站团委
协办方:广西紫腾信息科技有限公司
参与方式
扫描下方二维码参与答题并提交。

活动规则
1.活动期间,每人有两次答题机会。
2.本次活动所用题型全部为客观选择题,试题总数量为100道,随机抽取50道,每题2分,试卷满分为100分。
3.提交答卷满60分以上者可及时抽取红包,中奖后直接提现到零钱。每人仅限一次。
4.本次活动排名榜单按照得分最高、时间最短依次排名。
奖项设置及颁奖
一等奖3名:拉杆行李箱+荣誉证书

二等奖10名:罗马仕充电宝+荣誉证书

三等奖20名:天堂伞+荣誉证书

优秀奖20名:商务笔记本+荣誉证书

颁奖:
活动结束后,根据奖项颁发奖品及荣誉证书。
温馨提示
1.答题前请填写正确个人信息,以便工作人员统计发放奖品,本次活动个人信息仅供工作人员获取、发布获奖名单使用。
2.本次活动所有试题均出自《中国共产党思想理论资源数据库》,可以通过第一次答题机会熟悉题目,并通过学校图书馆主页登录数据库查询答案。
3.《中国共产党思想理论资源数据库》登录方式:登录beat365唯一官方网站图书馆→电子资源访问入口网址http://dzzy.gxjcxy.com系统页面,输入读者的借阅证号、密码登录(初始密码是Jy!+借阅证号后6位)→进入“中国共产党思想理论资源数据库”。
例如:
_____的矛盾,_____的矛盾,成为近代中国社会的主要矛盾。
A.地主阶级和农民阶级
B.资产阶级和无产阶级
C.帝国主义和中华民族
D.封建主义和人民大众
第1步:在图书库检索框中输入“近代中国社会的主要矛盾”,如图1。
图1
第2步:点击“按语句检索”即可检索出所有含“近代中国社会的主要矛盾”语句描的书名及详细章节,如图2。
图2
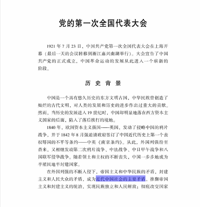
第3步:点击其中任何一本书名或者章节进入查看,即可查找到有关“近代中国社会的主要矛盾”的论述。如图3。

图3
文字:谭常汉
责编:黄铁英
审核:朱小根
签发:曾庆东



账号+密码登录
手机+密码登录
还没有账号?
立即注册