beat365唯一官方网站
继续教育学院
网站首页
学院概括
学院简介
学院领导
机构设置
学院党建
学院动态
成高教育
招生简章
专业介绍
通知公告
论文专栏
办事指南
下载专区
自学考试
报考与流程
专业介绍
通知公告
办事指南
下载专区
社会培训
培训动态
往期剪影
规章制度
联系我们
院长信箱
联系方式
学校首页
×
搜索过于频繁,请输入验证码
您的位置:
首页
>
成高教育
>
招生简章
>
详细内容
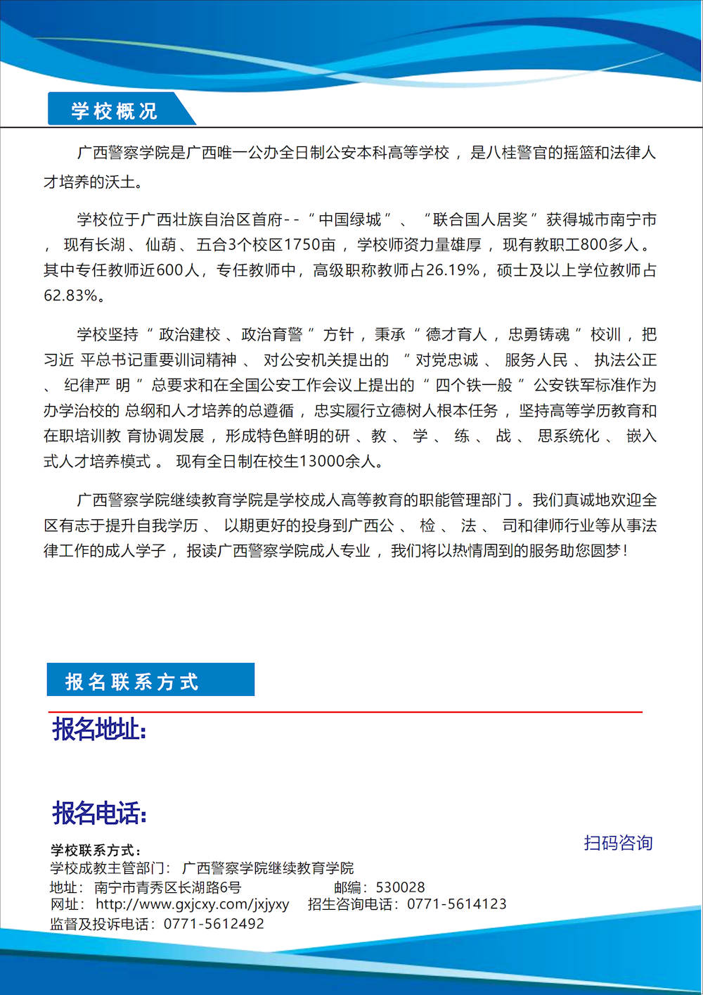
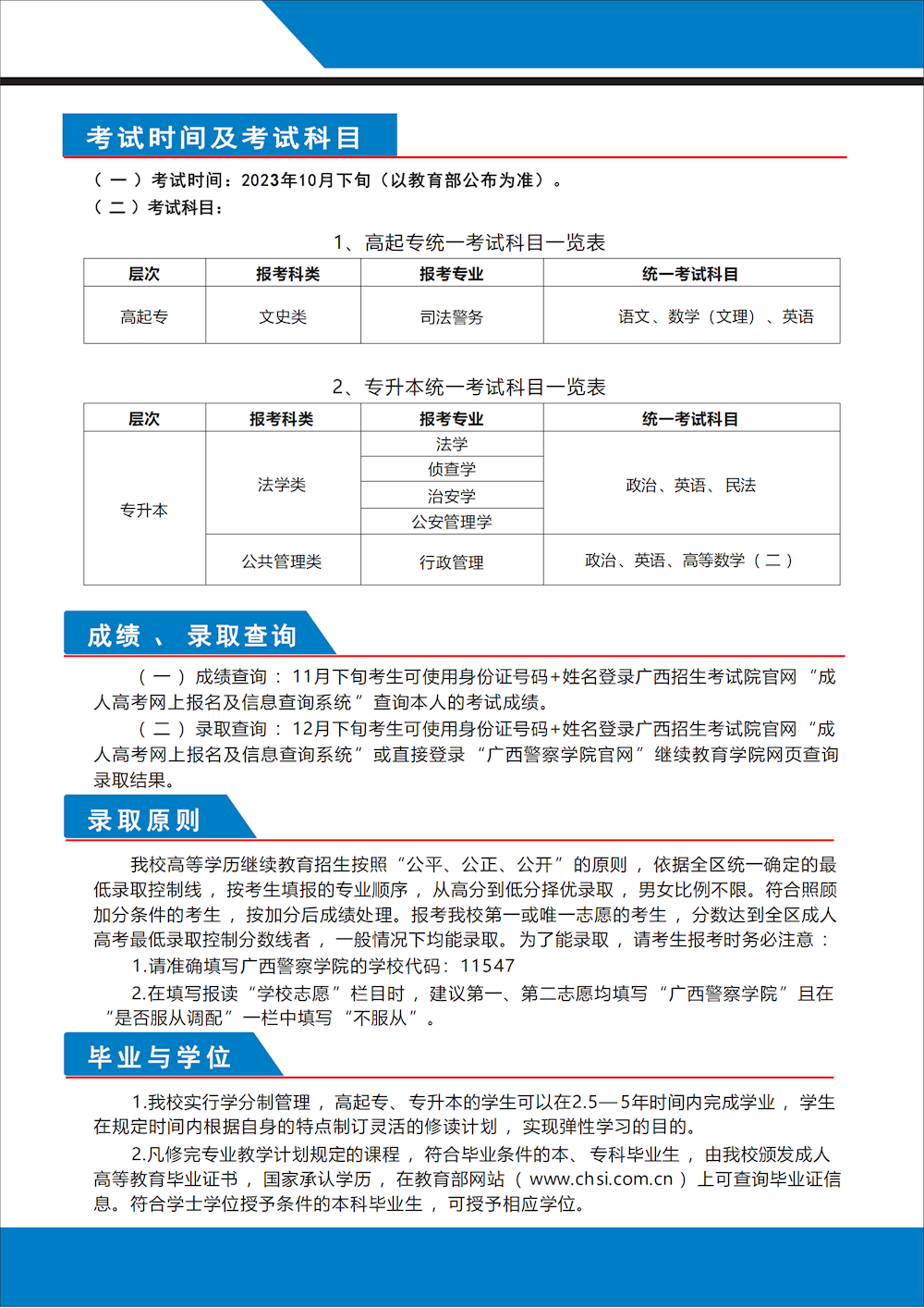
beat365唯一官方网站2023年成人高等教育招生简章
来源:继续教育学院
发布时间:2023-05-19 09:29:16
浏览次数:
次
【字体:
小
大
】
分享到:
【打印正文】
×
账号+密码登录
手机+密码登录
手机号码
短信验证码
用户名
密码
验证码
未注册的手机号在初次登录时会自动注册为网站会员。
忘记密码?
登 录
还没有账号?
立即注册
账号+密码登录
手机+密码登录
还没有账号?
立即注册